本溪至庄河高速公路项目中心试验室招标公告
1.招标条件
本溪至庄河高速公路(以下简称“本项目”)已由辽宁省发展和改革委员会以《省发展改革委关于本溪至庄河高速公路项目核准的批复》(辽发改交通﹝2025﹞464号)核准建设、初步设计已由辽宁省交通运输厅以《辽宁省交通运输厅关于本溪至庄河高速公路初步设计的批复》(辽交公路﹝2025﹞166号)批准,建设资金来自企业自筹,招标人为辽宁交投本庄高速公路有限责任公司(以下简称“招标人”),招标代理为辽宁驰通工程管理有限公司(以下简称“招标代理”)。项目已具备招标条件,现对本项目中心试验室进行国内公开招标,并对投标人进行资格后审。
2.项目概况与招标范围
2.1项目概况
项目起自本溪市本溪县连山关镇连山关村,与丹阜高速相接,止于大连市庄河市光明山镇光明山村,与庄盖高速相接。全长174.713公里,其中新建155.772公里、完全利用18.941公里。全线设置13座隧道、11处互通式立交、3个服务区、4处监控通信站、4处养护工区。
新建段采用四车道高速公路标准,设计速度100公里/小时,路基宽度25.5米,桥涵设计荷载采用公里-I级,其它技术指标应符合交通运输部《公里工程技术标准》(JTGB01-2014)中的有关规定。
2.2招标范围
中心试验室的招标范围及工作内容主要包括:对本项目施工工程的路基、路面、桥涵、隧道、交通安全设施、交通管理设施、绿化及环保等工程在实施全过程(准备阶段、施工阶段、缺陷责任期阶段)中的材料和工程质量试验检测工作。
2.3标段划分
中心试验室划分为2个标段,具体标段划分见下表:

2.4服务周期
施工阶段服务期(含施工准备期):2025年10月31日至2029年10月31日,交工验收与缺陷责任期阶段服务期:24个月,具体开工时间以招标人通知为准。
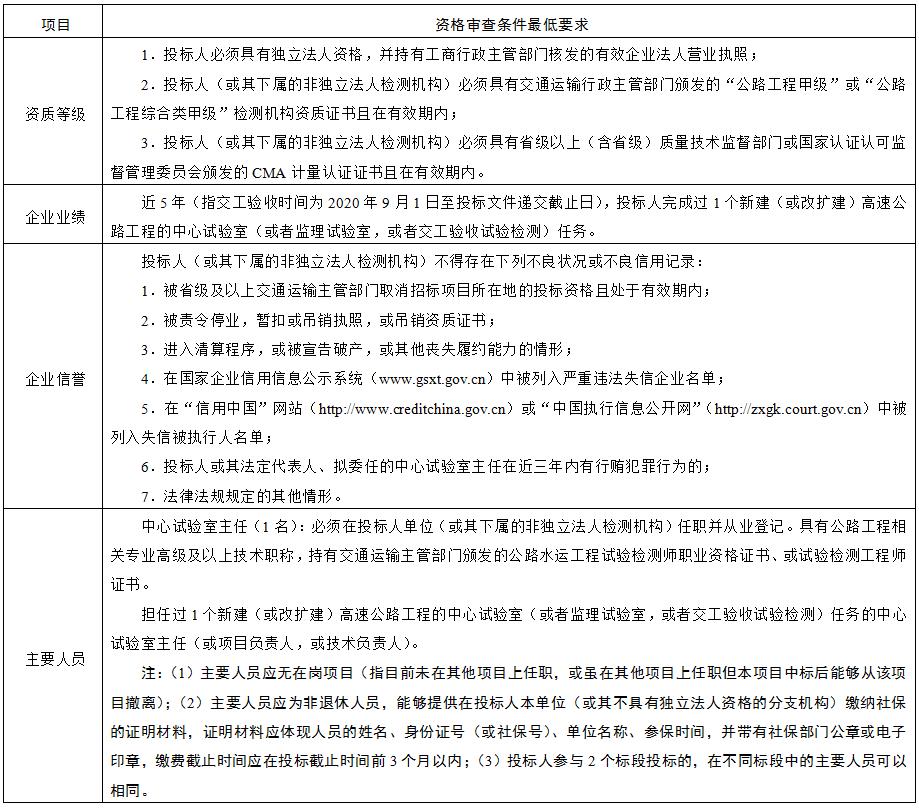
3.投标人资格要求
3.1本次招标要求各标段投标人必须同时具备的资格要求详见下表:

3.2本次招标不接受联合体投标。
3.3每个投标人可以同时对本次中心试验室招标的2个标段进行投标,同一投标人只允许中1个标段。
3.4回避要求
(1)与招标人存在利害关系可能影响招标公正性的单位,不得参加投标。
(2)中心试验室路段范围内的监理单位、施工单位、材料供应商,或与其单位负责人为同一人的单位,或与其存在控股、管理关系的单位,不得参加对应标段的投标。
(3)单位负责人为同一人或存在控股、管理关系的不同单位,不得以任何形式同时参加同一标段投标,否则,相关投标均无效。
4.招标文件的获取
4.1凡有意参加投标者,请在辽宁省公共资源交易一张网电子化平台(以下简称“电子交易平台”,网址:https://www.lnsggzy.com/EpointSSO/login/oauth2login)进行网员注册,并办理CA数字证书。
4.2完成网员注册后,请于2025年9月19日至2025年9月24日,通过互联网使用CA数字证书登录“电子交易平台”进行投标确认,自行免费下载本次招标全部相关文件。请各投标人及时关注“电子交易平台”动态信息,避免影响投标文件的编制,否则引起的一切后果由投标人自行承担。
5.投标文件的递交及相关事宜
5.1招标人不组织进行工程现场踏勘,也不召开投标预备会,投标人如有疑问,应将疑问函件的电子文件在投标人须知前附表规定的时间发送至电子邮箱LNCTZBDLGS@163.com,由招标人统一解答。
5.2投标文件应为加密的投标文件。投标文件递交的截止时间(投标截止时间,下同)为2025年10月11日10时00分。投标人应在投标截止时间前,通过互联网使用CA数字证书登录“电子交易平台”,将加密的投标文件上传。逾期未完成上传或未按规定加密的投标文件,招标人予以拒收。
5.3本次招标在“辽宁省公共资源不见面交易大厅https://www.lnsggzy.com/BidOpeningHall/bidhall/dqliaoning/login”进行在线解密、远程开标(不见面交易)。投标人使用生成投标文件的CA锁、电脑等相关解密设备,完成电子投标文件的解密工作。
5.4电子交易相关软件的下载:(1)驱动下载地址:https://download.bqpoint.com/download/downloaddetail.html?SourceFrom=Ztb&ZtbSoftXiaQuCode=0215&ZtbSoftType=DR;(2)投标文件制作软件下载地址:https://download.bqpoint.com/download/downloaddetail.html?SourceFrom=Ztb&ZtbSoftXiaQuCode=0209&ZtbSoftType=tballinclusive;(3)投标人操作手册下载地址:http://ggzy.ln.gov.cn/fwdt/xzzx1/gczb/jtgc/scxz/。
5.5本次招标采用双信封形式的综合评估法,评标办法详见本招标公告附件。本招标公告附件在“辽宁省交通运输厅网站”(http://jtt.ln.gov.cn)上发布。
5.6本项目采用远程异地评标。
6.发布公告的媒介
本次招标公告同时在《辽宁省招标投标监管网》(www.lntb.gov.cn/#/home)、《辽宁省公共资源交易中心(辽宁省政府采购中心)》(http://ggzy.ln.gov.cn/)、《辽宁省交通运输厅门户网站》(http://jtt.ln.gov.cn)、《辽宁省交通建设投资集团电子招标采购平台》(http://zc.lnjttz.cn)及《中国招标投标公共服务平台》(www.cebpubservice.com)上发布。
潜在投标人或者其他利害关系人如对本招标公告有异议,可在投标截止时间10日前按照《中华人民共和国招标投标法实施条例》中的有关规定向招标人提出。
7.联系方式
监督部门:辽宁省交通运输厅公路处
地址:沈阳市和平区十三纬路19号
联系人:赵先生
电话:024-23878036
招标人:辽宁交投本庄高速公路有限责任公司
地址:辽宁省沈阳市和平区砂山街42号
邮政编码:110005
联系人:于先生、李先生
电话:024-83211965、024-83211960
传真:024-83211966
招标代理:辽宁驰通工程管理有限公司
地址:辽宁省沈阳市和平区南京南街372号写字楼沈阳中海广场16层
联系人:李女士
电话:024-22564554
邮箱:LNCTZBDLGS@163.com
交易系统技术支持电话:400-998-0000、024-23447977



辽公网安备 21010202000554号