秦皇岛至沈阳高速公路建昌(冀辽界)至松岭门段施工监理及中心试验室招标公告
1.招标条件
本招标项目秦皇岛至沈阳高速公路建昌(冀辽界)至松岭门段已由辽宁省发展和改革委员会以《省发展改革委关于秦皇岛至沈阳高速公路建昌至松岭门段工程可行性研究报告的批复》(辽发改交通﹝2025﹞740号)批准建设,初步设计已由中华人民共和国交通运输部以《交通运输部关于G0122秦皇岛至沈阳高速公路辽宁省建昌至松岭门段初步设计的批复》批准,建设资金来自财政资金和特许经营者,本项目施工监理及中心试验室的招标人为辽宁省交通运输厅。项目已具备招标条件,现对该项目的施工监理及中心试验室进行公开招标。
2.项目概况与招标范围
2.1项目概况
秦皇岛至沈阳高速公路辽宁境内路线里程402.601公里,一期工程松岭门至沈阳段已于2024年采用特许经营模式实施,本期工程起点为葫芦岛市建昌县巴什罕乡西窝铺村,终点为朝阳县松岭门蒙古族乡松岭门村与一期工程对接,全长80.120公里。秦沈高速建昌至松岭门段全线共设置巴什罕(枢纽)、娘娘庙、尚志、根德营子、东大屯、松岭门(枢纽)6处互通式立交,其中松岭门枢纽沈阳至朝阳,沈阳至锦州方向四条匝道计入一期工程设计界面,本期工程仅包含秦皇岛至朝阳、秦皇岛至锦州方向四条匝道。此外项目沿线共设置隧道980米/1座;桥梁12760米/56座,其中大桥11721米/43座,中、小桥1039米/13座,涵洞114道;分离式立交21座,通道145米/9座;服务区2处(玲珑塔、平房);养护工区2处;监控通信分中心1处,监控通信站1处。
2.2标段划分
2.2.1施工监理
本次招标施工监理共划分为3个标段,每个标段设置一级监理机构,即总监理工程师办公室(总监办)。具体标段划分见下表:

2.2.2中心试验室
本次招标中心试验室共划分为3个标段,具体标段划分见下表:

2.3招标范围
2.3.1施工监理的招标范围及工作内容主要包括:
根据《公路工程施工监理规范》(JTGG10-2016)规定,对路段范围内的路基、路面、桥涵、隧道、交叉、交通工程及沿线设施、机电工程、绿化等全部建筑安装工程(涉铁工程除外)实施全过程(准备阶段、施工阶段、缺陷责任期阶段)施工监理,以及按规范要求完成监理工作范围内的试验检测工作(具体范围为根据《公路水运工程质量检测机构资质等级条件》(交安监发〔2023〕140号)规定,公路工程乙级及以下资质业务范围内的试验检测内容)。包括为实现质量、安全、环保、费用和进度等目标所做的管理、控制和保证工作,以及合同等文件资料管理、信息管理和协调工作等。其中环保内容主要包括:(1)编制项目环境监理实施方案;(2)施工期及缺陷责任期内环境监理,定期提交环境监理工作报告;(3)完成各级环境保护、交通运输、自然资源主管部门要求与环境监理相关的数据及报告;(4)为项目竣工验收提供有关环境监理方面的技术支持,协助委托人完成项目竣工环保专项验收;(5)施工期及缺陷责任期项目日常环境保护咨询;(6)施工期间由于与原环境影响报告书不符而发生的变更工作;(7)根据现行环境保护相关规定及委托人要求,完成与项目环境监理相关的其它服务。
统筹管理:本项目JL-2标段的中标单位,除完成标段内的施工监理服务外,仍须负责统筹协调3个标段的施工监理服务工作,包括但不限于:牵头制定施工监理服务制度及服务规程;统一各类成果的框架体系及撰写格式;协助委托人传达指令并收集、汇总各类汇报材料及总结报告;对重要事项牵头组织研讨,形成一致意见后汇报委托人。
2.3.2中心试验室的招标范围及工作内容主要包括:
(1)负责《公路工程施工监理规范》(JTGG10-2016)规定的监理检测工作范围中,按照《公路水运工程质量检测机构资质等级条件》(交安监发〔2023〕140号)规定仅公路工程甲级资质可承担的相应试验检测内容(即施工监理单位负责的试验检测工作之外的试验检测内容)。
(2)除(1)款要求的试验检测内容外,按照不低于规定施工检验频率的2%的抽检频率,对原材料、混合料以及分项工程中的关键项目和结构主要尺寸等内容进行抽检。
(3)负责配合比设计和配合比验证等标准试验工作。
(4)负责工艺试验、试验检测管理、抗冻耐久性混凝土验证、钢结构检测等试验工作。
2.4监理服务期限
施工监理及中心试验室标段服务周期均为:施工阶段服务期(含施工准备期)48个月,交工验收与缺陷责任期阶段服务期24个月,具体开工时间以招标人通知为准。
3.投标人资格要求(适用于施工监理)
3.1本次招标要求投标人必须同时具备的资格要求详见下表:

1本段规定仅适用于根据《关于发布公路工程从业企业资质名录的通知》(厅公路字〔2011〕114号)要求,招标人应通过名录对投标人资质条件进行审核的公路监理企业;如前款文件中规定的资质已由省级相关部门负责审核、审批,则不做要求,招标文件中凡涉及类似要求均以此为准。
3.2联合体投标
施工监理标段招标不接受联合体投标。
3.3兼投不兼中
根据投标人最新年度(以最新公布为准)在省级及以上交通运输主管部门发布的监理企业信用评价结果(具体投标信用评价等级的认定原则详见注解),同一投标人:评级为AA级的最多可参与3个标段的投标,评级为A级的最多可参与2个标段的投标,评级为B、C、D级的只能参与1个标段的投标。同一投标人只允许中1个标段。
注:
1.根据《辽宁省公路水运工程监理信用评价实施细则》(辽交公水规〔2024〕13号),公路监理企业省级信用评价结果有效期1年,下一年度公路监理企业在该省份无信用评价结果的,在辽宁省信用评价等级可延续1年,其他省份如有规定按其规定执行。
2.企业具备有效的辽宁省公路工程监理企业信用评价等级时,投标按其认定;不具备时,投标信用评价等级按照以下原则认定:
(1)具有全国综合信用评价等级的,按照全国综合信用评价等级认定。
(2)无全国综合信用评价等级的,按照企业注册地省级信用评价等级认定。
(3)无全国综合信用评价等级和注册地省级信用评价等级的,根据“全国公路建设市场监督管理系统”查询结果,无不良行为记录的按A级认定,有不良行为记录但三年内无不良行为记录的按B级认定,三年内有不良行为记录的按C级认定。
3.全国综合信用评价等级以《交通运输部关于公布2023年度公路建设市场全国综合信用评价结果的公告》(交通运输部公告2024年第54号)为准,辽宁省交通运输厅信用评价结果以《关于公布2024年度辽宁省公路设计、施工、监理企业和监理人员信用评价结果的通告》(辽交公路〔2025〕149号)为准。在投标截止时间前,如交通运输主管部门发布最新结果公告(非结果公示),则以最新结果公告为准。
3.4投标人的回避要求
1.与招标人存在利害关系可能影响招标公正性的单位,不得参加投标。
2.与对应的秦沈二期项目社会资本方各成员单位(包括中铁投资集团有限公司、中铁四局集团有限公司、中铁五局集团有限公司、中铁九局集团有限公司)的单位负责人为同一人或者存在控股、管理关系的单位,不得参加对应项目施工监理的投标。
3.单位负责人为同一人或者存在控股、管理关系的不同单位,允许同时参与路段范围重合的施工监理、中心试验室的投标,但不允许同时在对应标段中标。
4.单位负责人为同一人或存在控股、管理关系的不同单位,不得以任何形式参加同一标段投标,否则,相关投标均无效。
注:控股是指直接控股或间接控股。直接(或间接)控股关系是指:一方直接(或间接)出资额(或持有股份)占另一方资本总额(或股本总额)50%以上,或一方直接(或间接)出资额(或持有股份)占另一方资本总额(或股本总额)的比例虽然不足50%,但依其直接(或间接)出资额(或持有股份)所享有的表决权已足以对另一方股东会、股东大会的决议产生重大影响;管理关系是指:虽不具有出资持股关系,但双方之间存在的管理与被管理关系。
3.5不良状况或不良信用记录
投标人不得存在下列不良状况或不良信用记录:
1.被省级及以上交通运输主管部门取消招标项目所在地的投标资格且处于有效期内;
2.被责令停业,暂扣或吊销执照,或吊销资质证书;
3.进入清算程序,或被宣告破产,或其他丧失履约能力的情形;
4.在国家企业信用信息公示系统(www.gsxt.gov.cn)中被列入严重违法失信企业名单;
5.在“信用中国”网站(http://www.creditchina.gov.cn)(或中国执行信息公开网http://zxgk.court.gov.cn/shixin/)中被列入失信被执行人名单;
6.投标人或其法定代表人、拟委任的总监理工程师在近三年内有行贿犯罪行为的;
7.法律法规规定的其他情形。
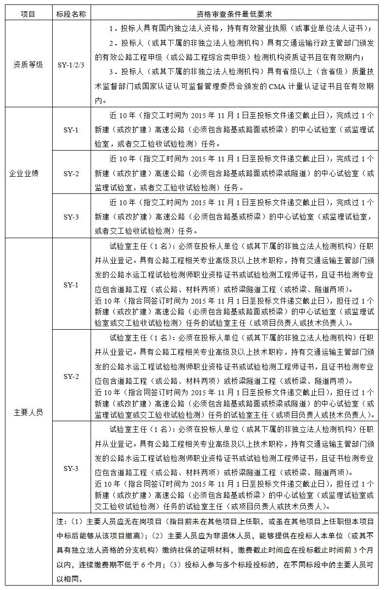
3.投标人资格要求(适用于中心试验室)
3.1本次招标要求各标段投标人必须同时具备的资格要求详见下表:

3.2联合体投标
中心试验室招标不接受联合体投标。
3.3兼投不兼中
每个投标人可以参加多个标段投标,只允许中1个标段。
3.4回避要求
1.与招标人存在利害关系可能影响招标公正性的单位,不得参加投标。
2.与对应的秦沈二期项目社会资本方各成员单位(包括中铁投资集团有限公司、中铁四局集团有限公司、中铁五局集团有限公司、中铁九局集团有限公司)的单位负责人为同一人或者存在控股、管理关系的单位,不得参加对应项目中心试验室的投标。
3.单位负责人为同一人或者存在控股、管理关系的不同单位,允许同时参与路段范围重合的施工监理、中心试验室的投标,但不允许同时在对应标段中标。
4.单位负责人为同一人或存在控股、管理关系的不同单位,不得以任何形式参加同一标段投标,否则,相关投标均无效。
注:控股是指直接控股或间接控股。直接(或间接)控股关系是指:一方直接(或间接)出资额(或持有股份)占另一方资本总额(或股本总额)50%以上,或一方直接(或间接)出资额(或持有股份)占另一方资本总额(或股本总额)的比例虽然不足50%,但依其直接(或间接)出资额(或持有股份)所享有的表决权已足以对另一方股东会、股东大会的决议产生重大影响;管理关系是指:虽不具有出资持股关系,但双方之间存在的管理与被管理关系。
3.5不良状况或不良信用记录
投标人不得存在下列不良状况或不良信用记录:
1.被省级及以上交通运输主管部门取消招标项目所在地的投标资格且处于有效期内;
2.被责令停业,暂扣或吊销执照,或吊销资质证书;
3.进入清算程序,或被宣告破产,或其他丧失履约能力的情形;
4.在国家企业信用信息公示系统(http://www.gsxt.gov.cn)中被列入严重违法失信企业名单;
5.在“信用中国”网站(http://www.creditchina.gov.cn)(或中国执行信息公开网http://zxgk.court.gov.cn/shixin/)中被列入失信被执行人名单;
6.投标人或其法定代表人、拟委任的试验室主任在近三年内有行贿犯罪行为的;
7.法律法规规定的其他情形。
4.招标文件的获取
4.1凡有意参加投标者,请在辽宁省公共资源交易“一张网”电子化平台(以下简称“电子交易平台”,网址:https://www.lnsggzy.com/EpointSSO/login/oauth2login)进行网员注册,并办理CA数字证书。
4.2完成网员注册后,请于2025年11月18日00时00分至2025年11月27日23时59分,通过互联网使用CA数字证书登录“电子交易平台”,明确所投标段,匿名免费下载招标文件、图纸和参考资料。
5.投标文件的递交及相关事宜
5.1招标人将不组织进行工程现场踏勘和召开投标预备会。
5.2投标文件应为加密的投标文件。投标文件递交的截止时间(投标截止时间,下同)为2025年12月08日09时00分(北京时间,下同),投标人应在投标截止时间前,通过互联网使用CA数字证书登录“电子交易平台”,将加密的投标文件上传。逾期未完成上传或未按规定加密的投标文件,招标人予以拒收。
6.评标办法
本项目评标办法采用双信封形式综合评分法,评标办法详见本招标公告附件。本招标公告附件在《辽宁省交通运输厅网站》(http://jtt.ln.gov.cn)上发布。
7.发布公告的媒介
本次招标公告同时在《辽宁省招标投标监管网》(www.lntb.gov.cn)、《辽宁省交通运输厅网站》(http://jtt.ln.gov.cn)、《辽宁省公共资源交易网》(http://ggzy.ln.gov.cn)及《中国招标投标公共服务平台》(www.cebpubservice.com)上发布。
8.联系方式
监督部门:辽宁省交通运输厅机关纪委
地址:沈阳市和平区十三纬路19号
电话:024-82366089
招标人:辽宁省交通运输厅
地址:沈阳市和平区十三纬路19号
联系人:赵先生
电话:024-23878036
招标代理:华杰工程咨询有限公司
地址:沈阳市和平区南堤西路905号甲
邮政编码:110006
联系人:张先生
电话:024-31230886(转0)
传真:024-31230886(转867)
网址:www.huajie.com.cn
邮箱:jttzb_hj@163.com
2025年11月17日



辽公网安备 21010202000554号