京哈高速公路绥中(冀辽界)至盘锦段改扩建工程智慧高速机电工程主要机电设备采购第1、2标段重新招标公告
1、招标条件
京哈高速公路绥中(冀辽界)至盘锦段改扩建工程智慧高速机电工程(以下简称“本项目”)已由辽宁省交通运输厅以《辽宁省交通运输厅关于京哈高速公路绥中(冀辽界)至盘锦段改扩建工程智慧高速建设施工图设计的批复》(辽交公路〔2025〕174号)批准建设,建设资金来自政府出资,招标人为辽宁省高速公路运营管理有限责任公司(以下简称“招标人”),招标代理为中咨海外咨询有限公司(以下简称“招标代理”)。项目已具备招标条件,由于本项目主要机电设备采购第1、2标段第一次公开招标失败,现对本项目主要机电设备采购第1、2标段进行国内重新公开招标,并对投标人进行资格后审。
2、项目概况与招标范围
2.1项目概况
为保障京哈高速公路绥中(冀辽界)至盘锦段改扩建工程智慧高速机电工程的顺利实施,保证部分主要机电设备的产品质量,根据具体的甲供采购计划,招标人将采购五大类机电设备:摄像机、门架式可变情报板、服务器、全要素气象站、激光雷达。
2.2招标范围及标段划分
本次招标共划分为2个标段,本次招标内容为京哈高速公路绥中(冀辽界)至盘锦段改扩建工程智慧高速机电工程部分主要机电产品的供货、包装、运输、交付、装卸、验收、配合检测、储存及售后服务。各标段具体采购情况如下:

2.3供货地点:招标人指定地点。
2.4供货周期:第1~2标段的供货周期均为中标通知书发出之日起30天内完成供货,产品质保期均为24个月。
3、投标人资格要求
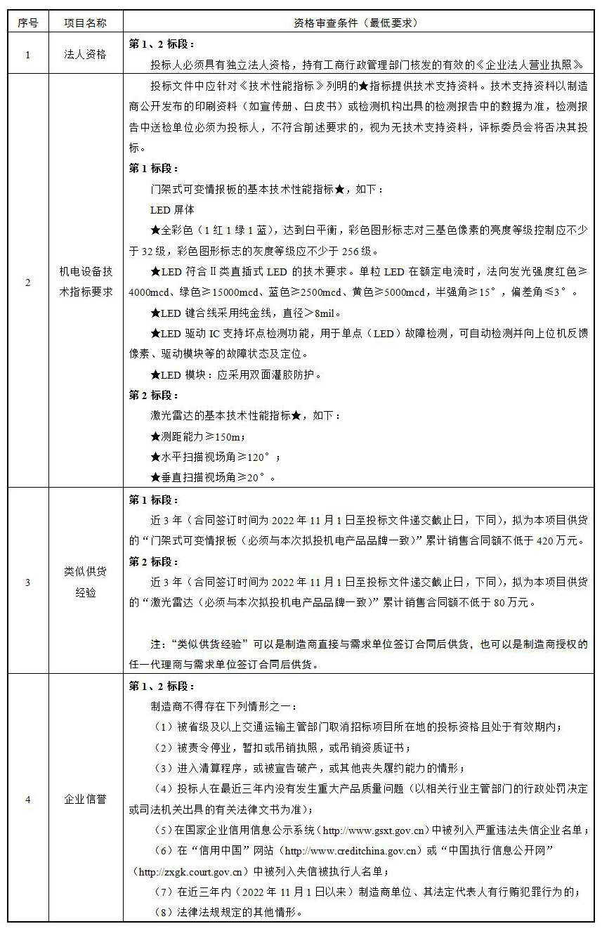
3.1本次招标各标段的投标人必须为机电产品的制造商,本次招标要求各标段投标人必须同时具备的资格要求详见下表:

3.2本次招标不接受联合体投标。
3.3每个投标人最多只能对1个标段进行投标,最多允许中1个标,如某投标人参与投标的标段数超过1时,该投标人在本次招标中的所有标段投标均将被否决;如某投标人参与该项目第3标段的投标,不得参与本项目第1标段(或第2标段)的投标活动,否则该投标人在本次招标中的所有投标均将被否决。
3.4与招标人存在利害关系可能影响招标公正性的单位,不得参与本项目投标;单位负责人为同一人或者存在控股、管理关系的不同单位,不得同时参与本项目同一标段的投标,否则,相关投标均无效。联合体各方在本招标项目同一标段中以自己名义单独投标或者参加其他联合体投标的,相关投标均无效。
3.5“京哈高速公路绥中(冀辽界)至盘锦段改扩建工程智慧高速机电工程”的已中标相关单位均不得以任何形式参与本项目的投标,否则,相关投标均无效。
4、招标文件的获取
4.1凡有意参加投标者,请投标人于2025年12月10日23:59时(北京时间,下同)之前,登录“辽宁省公共资源交易一张网电子化平台(https://www.lnsggzy.com/EpointSSO/login/oauth2login)”进行会员注册(办理CA数字证书),并进行投标确认,自行下载本次招标全部相关文件。请各投标人随时关注“辽宁省公共资源交易一张网电子化平台”,及时获取相关信息,避免影响投标文件的编制,否则一切后果由投标人自行承担。
4.2招标文件售价0元。
4.3投标人须提交的投标保证金金额及其他相关要求详见招标文件。
5、投标文件的递交及相关事宜
5.1招标人将不组织工程现场踏勘,不召开投标预备会,投标人在查阅招标文件后如有问题,可于规定的时间前发送至指定邮箱,由招标人统一解答。
5.2投标文件递交的截止时间(投标截止时间,下同)为2025年12月17日9时00分。投标人应于投标截止时间前,将电子投标文件上传至“辽宁省公共资源交易一张网电子化平台(https://www.lnsggzy.com/EpointSSO/login/oauth2login)”,本次招标不要求投标人递交纸质投标文件。
5.3投标人须使用生成投标文件的CA锁及相关解密设备,完成电子投标文件的解密工作。
5.4电子交易相关软件的下载:(1)驱动下载地址:https://download.bqpoint.com/download/downloaddetail.html?SourceFrom=Ztb&ZtbSoftXiaQuCode=0215&ZtbSoftType=DR;(2)投标文件制作软件下载地址:https://download.bqpoint.com/download/downloaddetail.html?SourceFrom=Ztb&ZtbSoftXiaQuCode=0209&ZtbSoftType=tballinclusive;(3)投标人操作手册下载地址:http://ggzy.ln.gov.cn/fwdt/xzzx1/gczb/jtgc/scxz/。
5.5逾期上传的、未上传指定网站的或不按照招标文件要求加密的投标文件,招标人(电子交易平台)将予以拒收。
5.6本次招标采用双信封形式的综合评分法,评标办法详见本招标公告附件。本招标公告附件在《辽宁省交通运输厅网站》(http://jtt.ln.gov.cn)上发布。
6、发布公告的媒介
本次招标公告同时在《辽宁省招标投标监管网》(http://www.lntb.gov.cn)、《辽宁省公共资源交易中心网》(http://ggzy.ln.gov.cn)、《辽宁省交通运输厅网站》(http://jtt.ln.gov.cn)、《辽宁省交通建设投资集团有限责任公司网站》(http://www.lnjttz.cn)、《辽宁省交通建设投资集团电子招标采购平台》(http://zc.lnjttz.cn)及《中国招标投标公共服务平台》(http://www.cebpubservice.com)上发布。
潜在投标人或者其他利害关系人如对本招标文件有异议,可在投标截止时间10日前按照《中华人民共和国招标投标法实施条例》中的有关规定向招标人提出。
7、联系方式
监督部门:辽宁省交通运输厅公路处
地址:辽宁省沈阳市和平区十三纬路19号
联系人:赵先生
电话:024-23878036
招标人:辽宁省高速公路运营管理有限责任公司
地址:辽宁省沈阳市和平区十三纬路19号甲
邮政编码:110003
联系人:黄先生
电话:024-82364515
招标代理:中咨海外咨询有限公司
地址:北京市海淀区车公庄西路25号1幢4-5层
联系人:邓先生
电话:024-88325378
网址:https://zzhw.ciecc.com.cn
邮箱:zzhwzh01@126.com



辽公网安备 21010202000554号