2026~2028年辽宁省普通干线公路养护工程设计及设计咨询招标招标公告
1.招标条件
2026~2028年辽宁省普通干线公路养护工程(以下简称“本项目”)已具备开展前期工作的条件,资金来源及出资比例为政府出资100%,本项目设计及设计咨询的招标人为辽宁省交通运输事业发展中心(以下简称“招标人”),招标代理为中咨海外咨询有限公司(以下简称“招标代理”)。本项目设计及设计咨询已具备招标条件,现就此进行国内公开招标,并对投标人进行资格后审。
2.项目概况与招标范围
2.1项目概况
本项目是由辽宁省交通运输事业发展中心作为项目管理法人,于2026~2028年度开展设计工作并拟列入后续年度项目库的普通干线公路养护工程(不含大连地区)的施工图设计及设计咨询。开展施工图设计的项目分A、B、C三类:A类项目是指一级公路养护工程(不含隧道);B类项目是指二级及以下等级公路养护工程(不含隧道);C类项目是指各等级公路隧道养护工程。开展设计咨询的项目为D类:对A、B类的干线公路养护工程项目提供设计咨询服务并提交审查咨询意见。
2.2招标范围及标段划分
招标范围为2026~2028年辽宁省普通干线公路养护工程设计及设计咨询,工作内容为路基、路面、桥涵、隧道、交通安全设施、其他附属设施等全部工程的设计及设计咨询。
设计服务内容包括:工程的施工图设计、设计预算文件的编制工作、工程施工招标配合服务(包括招标清单、标段预算、技术规范编制等)、实施过程中其他设计服务和施工现场配合服务等。
设计咨询服务内容主要包括:审查设计文件科学性、合理性、经济性、安全性、规范性、准确性,并提交审查咨询意见,个别技术复杂的项目组织专家进行论证;审查实施项目的设计变更,并提交审查咨询意见,部分技术复杂变更设计进行现场复核;按照发包人要求审查设计项目工程投资和设计变更造价,组织专家论证会确定造价;审查完成其他关于干线公路技术咨询服务,并提交相应成果。
本次招标标段按类别及工程所在地划分,共21个标段,详见下表:

2.3服务周期
中标人自合同签订之日起至2028年12月31日止,为招标人提供养护工程设计或设计咨询服务。服务周期具体要求详见招标文件合同条款的规定。
3.投标人资格要求
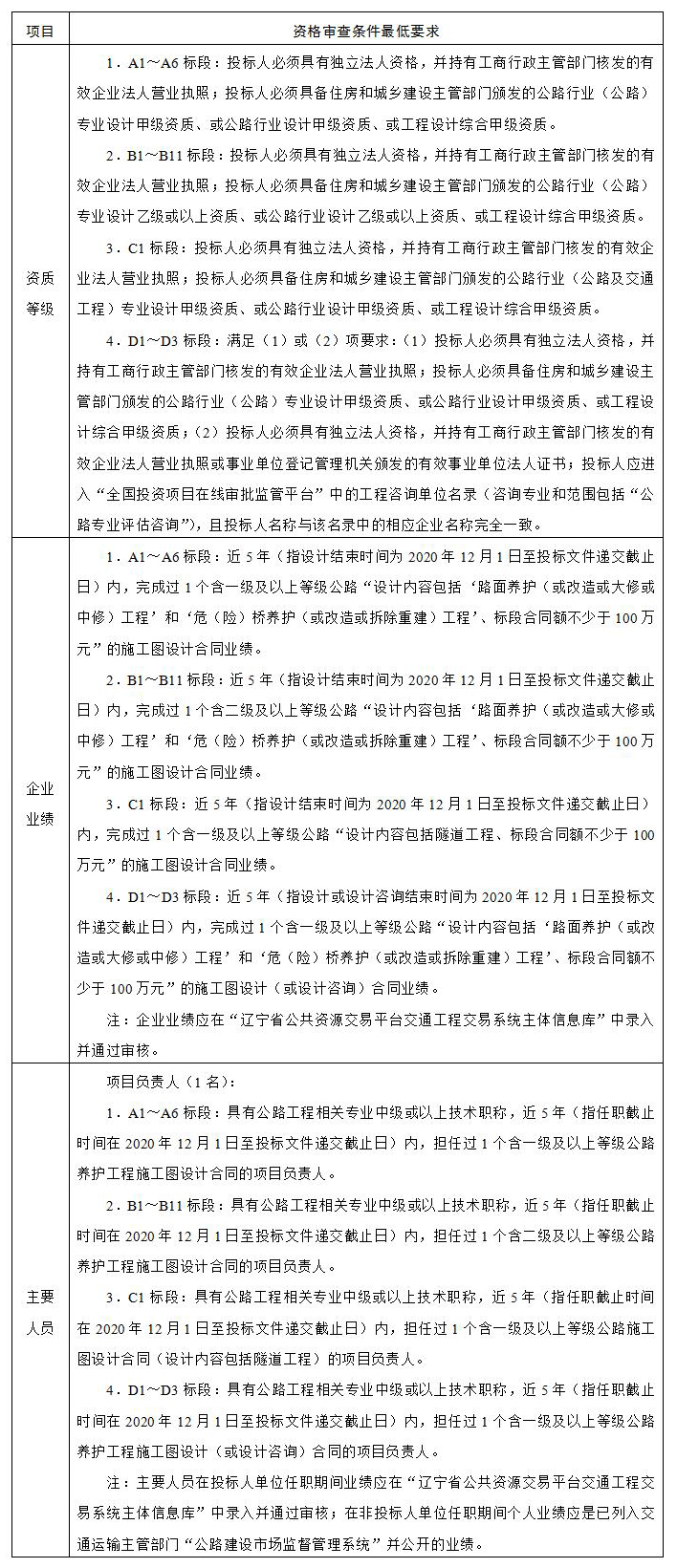
3.1本次招标要求各标段投标人必须同时具备的资格要求详见下表:

投标人如为根据《关于发布公路工程从业企业资质名录的通知》(厅公路字〔2011〕114号)的要求对其资质条件进行审核的公路工程设计企业,则应进入交通运输部“全国公路建设市场监督管理系统(https://hwdms.mot.gov.cn/BMWebSite/)”中的公路工程设计资质企业名录,且名称和资质与该名录中的相应企业名称和资质完全一致。
3.2本次招标不接受联合体投标。
3.3投标人可同时参与A、B、C、D等四类标段的投标,但最多允许同时在A1~A6标段中1个标、在B1~B11标段中1个标、在C1标段中1个标、在D1~D3标段中1个标。某一地区A类(或B类)的第一中标候选人和该地区D类第一中标候选人不得重复,某一项目的设计单位和设计咨询单位不得相同。
3.3.1每个投标人在A类(或D类)中,最多只能参与M个标段的投标。
根据投标人在省级及以上交通运输主管部门发布的最新年度(以投标截止时间前最新公布的结果公告为准)公路设计企业信用评价结果:投标人具有AA级的,M=3;投标人具有A级的,M=2;其余投标人,M=1。
3.3.2每个投标人在B类中,最多只能参与N个标段的投标。
根据投标人在省级及以上交通运输主管部门发布的最新年度(以投标截止时间前最新公布的结果公告为准)公路设计企业信用评价结果:投标人具有AA级的,N=5;投标人具有A级的,N=3;其余投标人,N=1。
3.3.3信用评价结果的认定:①优先采用辽宁省交通运输厅2024年度辽宁省公路设计企业信用评价结果(辽交公路〔2025〕149号);②在辽宁省无评价结果的,采用交通运输部2023年度公路设计企业全国综合信用评价结果(交通运输部公告2024年第54号),如在投标截止时间前交通运输部发布了2024年度公路设计企业全国综合信用评价结果公告,则采用2024年度信用评价结果;③投标人无辽宁省公路设计企业信用评价等级,且无全国综合信用评价等级的,按照企业注册地省级交通运输主管部门发布的最近年度公路设计企业信用评价等级认定;④投标人无前述信用评价等级的,根据“全国公路建设市场监督管理系统”查询结果,无不良行为记录的按A级认定。
3.3.4如某投标人在A类(或D类)中参与投标的标段数超过M,或在B类中参与投标的标段数超过N,该投标人在本次招标相应类别的所有投标均将被否决。
3.4与招标人存在利害关系可能影响招标公正性的单位,不得参加投标。单位负责人为同一人或存在控股、管理关系的不同单位,不得参加同一标段投标,否则,相关投标均无效。
3.5存在下列不良状况或不良信用记录的单位,不得以任何形式参加投标:
(1)被省级及以上交通运输主管部门取消招标项目所在地的投标资格且处于有效期内;
(2)被责令停业,暂扣或吊销执照,或吊销资质证书;
(3)进入清算程序,或被宣告破产,或其他丧失履约能力的情形;
(4)在国家企业信用信息公示系统(http://www.gsxt.gov.cn)中被列入严重违法失信企业名单;
(5)在“信用中国”网站(http://www.creditchina.gov.cn)(或中国执行信息公开网http://zxgk.court.gov.cn/shixin/)中被列入失信被执行人名单;
(6)投标人或其法定代表人、拟委任的项目负责人在近三年内有行贿犯罪行为的;
(7)法律法规规定的其他情形。
4.技术成果经济补偿
本次招标对未中标人投标文件中的技术成果不给予经济补偿。
5.招标文件的获取
5.1凡有意参加投标者,请在辽宁省公共资源交易“一张网”电子化平台(以下简称“电子交易平台”,网址:https://www.lnsggzy.com/EpointSSO/login/oauth2login)进行网员注册,并办理CA数字证书。
5.2完成网员注册后,请于2025年12月8日23:59时(北京时间,下同)之前,通过互联网使用CA数字证书登录“电子交易平台”,明确所投标段,匿名免费下载招标文件和参考资料。
5.3投标人须提交的投标保证金金额及其他相关要求详见招标文件。
6.投标文件的递交及相关事宜
6.1招标人将不组织工程现场踏勘,不召开投标预备会,投标人在查阅招标文件后如有问题,可于规定的时间前发送至指定邮箱,由招标人统一解答。
6.2投标文件应为加密的投标文件。投标文件递交的截止时间(投标截止时间,下同)为2025年12月23日9时00分,投标人应在投标截止时间前,通过互联网使用CA数字证书登录“电子交易平台”,将加密的投标文件上传。逾期未完成上传或未按规定加密的投标文件,招标人(“电子交易平台”)予以拒收。
7.评标办法
本项目评标办法采用双信封形式综合评分法,评标办法详见《辽宁省交通运输厅网站》(http://jtt.ln.gov.cn)发布的本招标公告附件。
8.发布公告的媒介
本次招标公告同时在《辽宁省招标投标监管网》(http://www.lntb.gov.cn)、《辽宁省公共资源交易中心(辽宁省政府采购中心)门户网站》(http://ggzy.ln.gov.cn)、《辽宁省交通运输厅网站》(http://jtt.ln.gov.cn)、《中国招标投标公共服务平台》(http://www.cebpubservice.com)上发布。
潜在投标人或者其他利害关系人如对本招标文件有异议,可在投标截止时间10日前按照《中华人民共和国招标投标法实施条例》中的有关规定向招标人提出。
9.联系方式
监督部门:辽宁省交通运输厅公路处
地址:沈阳市和平区十三纬路19号
电话:024-23878036
招标人:辽宁省交通运输事业发展中心
地址:沈阳市和平区砂山街128号
邮政编码:110005
联系人:张先生
电话:024-81670133
招标代理:中咨海外咨询有限公司
地址:北京市海淀区车公庄西路25号1幢4-5层
联系人:邓先生
电话:024-88325378
网址:https://zzhw.ciecc.com.cn
邮箱:zzhwzh01@126.com



辽公网安备 21010202000554号