国道丹东线辽河大桥景观照明维修养护工程施工招标公告
1.招标条件
国道丹东线辽河大桥景观照明维修养护工程(以下简称“本项目”)施工图设计已由辽宁省交通运输事业发展中心以《辽宁省交通运输事业发展中心关于国道丹东线辽河大桥景观照明维修养护工程施工图设计的审查意见》(辽交发展工程〔2025〕402号)批准,资金来源及出资比例为财政资金100%,本项目施工的招标人为辽宁省交通运输事业发展中心(以下简称“招标人”),招标代理为中咨海外咨询有限公司(以下简称“招标代理”)。项目已具备招标条件,现对本项目施工进行国内公开招标,并对投标人进行资格后审。
2.项目概况与招标范围
2.1项目概况
辽河大桥位于营口市西市区境内国道丹东线K993+294处,建成于2010年。主桥长866米,引桥长2460米,全长3326米,与河道正交。主桥全宽33米,结构采用双塔双索面斜拉钢箱梁,钻石型索塔,钻孔群桩基础;引桥全宽30米,结构采用现浇预应力混凝土连续箱梁,柱式桥墩、薄壁空心墩,钻孔桩基础。为恢复大桥景观照明,对桥梁景观照明灯具及供电电缆进行维修处理。
2.2标段划分
本项目共划分为1个标段。
2.3招标范围
拆除原设景观照明灯具及供电电缆,重新敷设电缆41718米,安装灯具4306套(包括:倾光坡角灯、水石染色灯、激光灯、激光光束灯),增设室外镀锌桥架5930米等(具体工程内容以工程量清单及施工图设计文件为准)。
2.4计划工期
80日历天(计划开工时间:2026年1月25日,计划完工时间:2026年4月15日),具体开工时间以招标人批复为准。
3.投标人资格要求
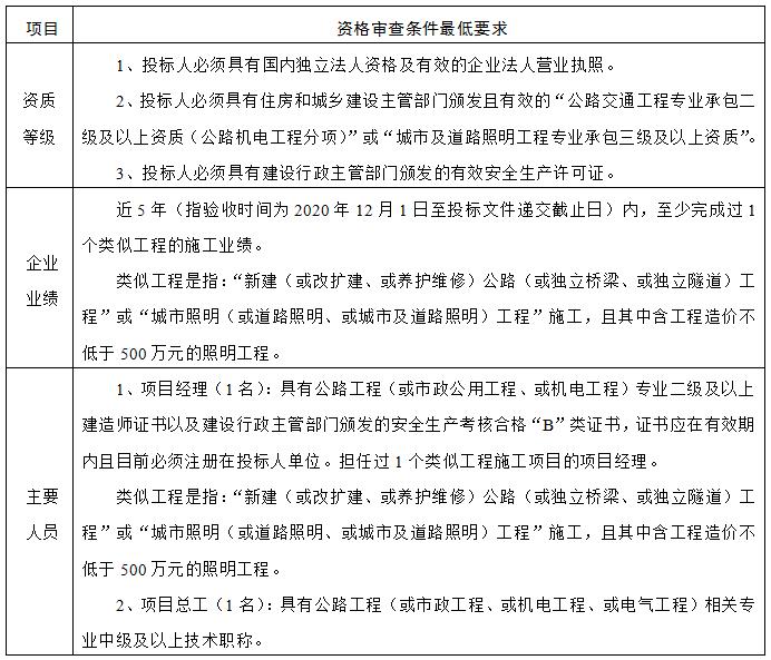
3.1本次招标要求投标人必须同时具备的资格要求详见下表:

根据《关于发布公路工程从业企业资质名录的通知》(厅公路字〔2011〕114号)要求,投标人如为名录范围的施工企业,则应进入交通运输部“全国公路建设市场监督管理系统(https://hwdms.mot.gov.cn/BMWebSite/)”中的公路工程施工资质企业名录,且投标人名称和资质与该名录中的相应企业名称和资质完全一致。
3.2本次招标不接受联合体投标。
3.3与招标人存在利害关系可能影响招标公正性的单位,不得参加投标。单位负责人为同一人或存在控股、管理关系的不同单位,不得参加同一标段投标,否则,相关投标均无效。
3.4存在下列不良状况或不良信用记录的单位,不得以任何形式参加投标:
(1)被省级及以上交通运输主管部门取消招标项目所在地的投标资格且处于有效期内;
(2)被责令停业,暂扣或吊销执照,或吊销资质证书;
(3)进入清算程序,或被宣告破产,或其他丧失履约能力的情形;
(4)在国家企业信用信息公示系统(http://www.gsxt.gov.cn)中被列入严重违法失信企业名单;
(5)在“信用中国”网站(http://www.creditchina.gov.cn)(或中国执行信息公开网http://zxgk.court.gov.cn/shixin/)中被列入失信被执行人名单;
(6)投标人或其法定代表人、拟委任的项目经理在近三年内有行贿犯罪行为的;
(7)法律法规规定的其他情形。
3.5投标人不得以他人名义或者弄虚作假投标,如发现投标人存在以他人名义或者弄虚作假投标行为,招标人将取消其中标候选人资格,并上报省级交通运输主管部门,作为不良记录纳入公路建设市场监督管理系统,情节严重的取消其在辽宁省公路建设市场1~3年的投标资格。
4.招标文件的获取
4.1凡有意参加投标者,请在辽宁省公共资源交易“一张网”电子化平台(以下简称“电子交易平台”,网址:https://www.lnsggzy.com/EpointSSO/login/oauth2login)进行网员注册,并办理CA数字证书。
4.2完成网员注册后,请于2025年12月30日23:59时(北京时间,下同)之前,通过互联网使用CA数字证书登录“电子交易平台”,明确所投标段,匿名免费下载招标文件、图纸和参考资料。
4.3投标人须提交的投标保证金金额及其他相关要求详见招标文件。
5.投标文件的递交及相关事宜
5.1招标人将不组织工程现场踏勘,不召开投标预备会,投标人在查阅招标文件后如有问题,可于规定的时间前发送至指定邮箱,由招标人统一解答。
5.2投标文件应为加密的投标文件。投标文件递交的截止时间(投标截止时间,下同)为2026年1月9日10时00分,投标人应在投标截止时间前,通过互联网使用CA数字证书登录“电子交易平台”,将加密的投标文件上传。逾期未完成上传或未按规定加密的投标文件,招标人(“电子交易平台”)予以拒收。
6.评标办法
本项目评标办法采用双信封形式的合理低价法,评标标准和方法详见《辽宁省交通运输厅网站》(http://jtt.ln.gov.cn)发布的本招标公告附件。
7.发布公告的媒介
本次招标公告同时在《辽宁省招标投标监管网》(http://www.lntb.gov.cn)、《辽宁省公共资源交易中心(辽宁省政府采购中心)门户网站》(http://ggzy.ln.gov.cn)、《辽宁省交通运输厅网站》(http://jtt.ln.gov.cn)及《中国招标投标公共服务平台》(http://www.cebpubservice.com)上发布。
潜在投标人或者其他利害关系人如对本招标文件有异议,可在投标截止时间10日前按照《中华人民共和国招标投标法实施条例》中的有关规定向招标人提出。
8.联系方式
监督部门:辽宁省交通运输厅公路处
地址:沈阳市和平区十三纬路19号
电话:024-23878036
招标人:辽宁省交通运输事业发展中心
地址:沈阳市和平区砂山街128号
邮政编码:110005
联系人:刘先生
电话:0417-3316310
招标代理:中咨海外咨询有限公司
地址:北京市海淀区车公庄西路25号1幢4-5层
联系人:邓先生
电话:024-88325378
邮箱:zzhwzh01@126.com



辽公网安备 21010202000554号