辽宁省2025年平安百年品质工程典型案例评议结果公示
信息来源:辽宁省交通运输事务服务中心
发布时间: 2025-11-10 10:49:20
打印文本
按照《交通运输部关于做好平安百年品质工程创建示范推动交通运输基础设施建设高质量发展的指导意见》(交安监发〔2024〕6号)《交通运输部办公厅关于印发公路水运品质工程评价标准(试行)的通知》要求,辽宁省交通运输厅公路水运品质工程示范创建工作领导小组组织开展了2025年平安百年品质工程典型案例评议,现将平安百年品质工程典型案例评议结果进行公示(见附表)。
任何单位或个人对公示结果有异议,可于2025年11月10日至21日举报或申诉。单位举报应加盖公章,个人举报应署真实姓名和联系电话,举报应附详细证明材料,以便于核查。
联系地址:沈阳市和平区十三纬路18甲2号,邮编:110003
联系电话:024-81670358
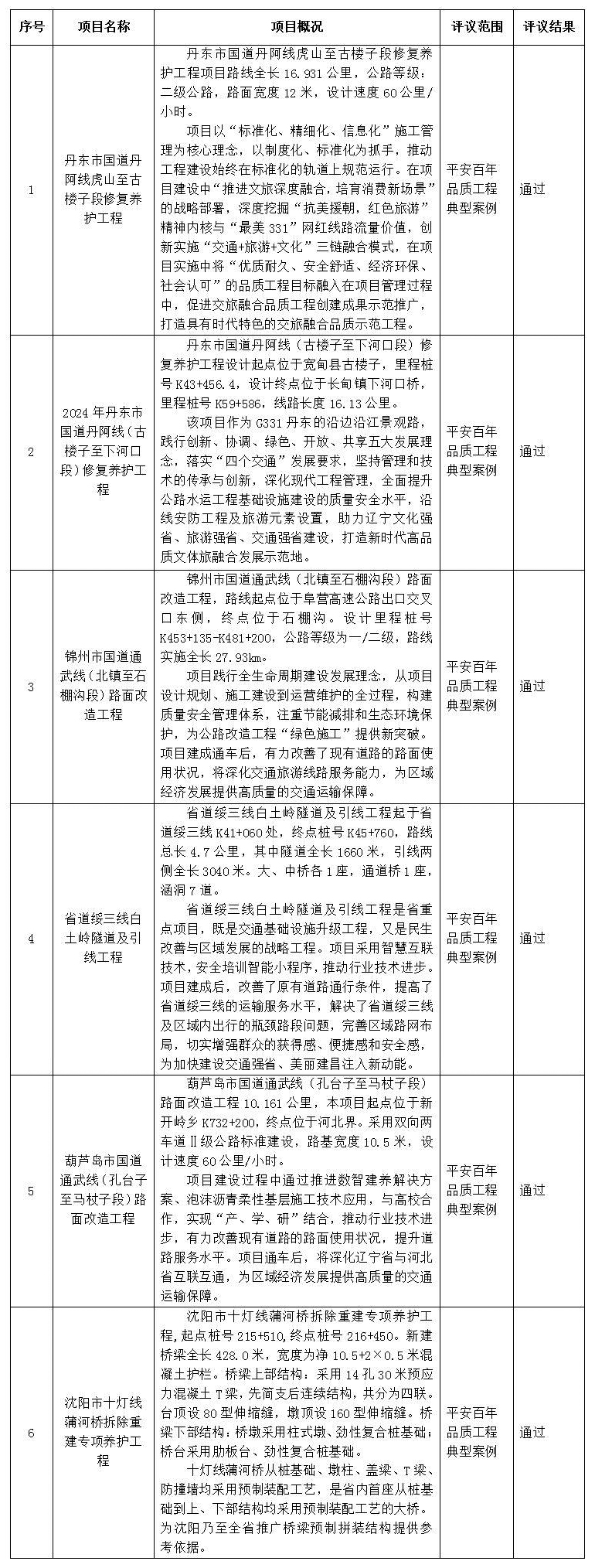
2025年平安百年品质工程典型案例评议结果




辽公网安备 21010202000554号